Показатели работы
Простая схема сварочного фена характеризуется следующими показателями:
- Температура, до которой будет нагреваться воздушный поток. Профессиональные устройства нагревают воздух до 800 градусов Цельсия, а вот самодельным будет достаточно 600 градусов Цельсия. Более высокая температура потребуется только в случае пайки серебра или алюминия.
- Мощность устройства. Для небольших схем достаточно 75 Вт. Если устройство будет работать с материнской платой или процессором компьютера, то мощность следует увеличить до 110 Вт. На мощность влияют конструктивные особенности нагревательного змеевика.
Остальные показатели подбираются при прямом монтаже фена.
Особенности фенов для пайки
Фен для пайки применяется в работе с легкоплавкими сплавами и металлами. Кроме того, его часто применяют для удаления лакокрасочных покрытий с поверхности старых деталей и при их нагревании. Температура воздуха, выходящего из сопла фена достигает 800 °С. Регулируется она с помощью специального реле, но кроме этого, температура зависит от используемого напряжения, вентилятора и расстояния до нагреваемого предмета.

Работа паяльным феном
Насадка изготавливается из термостойких материалов и имеет определенную конструкцию, удобную для использования в одной руке, если это не стационарный паяльный фен.
Из паяльника и капельницы
Для изготовления своими руками паяного фена может быть использован простой паяльник со снятым с него защитным кожухом.

При взятии его за основу будущего нагревателя необходимо произвести доработку конструкции, заключающуюся в следующем:
- Сначала из рабочей части паяльника удаляют жало, после чего трубка из слюды с размещенной под ней обмоткой из нихрома полностью вытаскивается из деревянной ручки-держателя.
- Затем подходящие к элементу нагрева сетевые провода отсоединяют и также вытаскивают из деревянного держателя, но уже с другой стороны.
- После этого в боковой части ручки просверливают отверстие нужного размера, в которое продёргивается отсоединённый ранее сетевой провод (в сторону рабочей части).
- На следующем шаге изготовления паяльного фена берут капельницу, от которой отрезают наконечник в районе расположения резиновой юбки. Затем оголённую часть трубки вставляют в сетевое отверстие деревянной ручки.
- Далее, прорезиненный уплотнитель (юбка) капельницы с усилием прижимается к торцевой части держателя, обеспечивая надёжную герметизацию зоны стыковки.
- По завершении этих действий концы продёрнутого питающего провода вновь подсоединяют к обмотке из нихрома и надёжно изолируют.
- В отверстие, где ранее размещалось жало паяльника, вставляют подходящий по диаметру отрезок телескопической антенны и тщательно зажимают стопорным винтом.

Герметичность входного отверстия в ручке обеспечит эффективную накачку холодным воздухом, поступающим от компрессорной станции.
На заключительной стадии сборки паяльного фена следует возвратить нагревающую трубку с нихромовой обмоткой на место, предварительно обмотав её несколькими слоями алюминиевой фольги.
Затем подготовленный таким образом нагреватель утапливается в деревянную ручку и надёжно фиксируется посредством гибкого медного провода, наматываемого по всей длине защитного покрытия.
Требования к фену
К термофенам предъявляются следующие требования:
- Температурный режим. Для полноценного соединения элементов требуется порядка 190-250 градусов. Нижний показатель относится к свинцово содержащим припоям, верхний — к заводским бессвинцовым припоям.
- Стабильность воздушного потока. Неравномерное поступление воздуха способно серьезно усложнить работу с оборудованием.
- Нагревательный элемент. Наиболее дешевым считается нихромовая проволока, покрытая изолирующим слоем. К продвинутым относится керамическое покрытие, расположенное на стержне токопроводящей дорожки. К самому дорогостоящему относится индукционное оборудование, в котором тепло генерируется внутри ручки при помощи электромагнитных катушек.
- Цифровая индикация. Некоторые модели оснащаются дисплеем, указывающим текущую температуру.
- Форма жала. Может быть квадратной, плоской или конусной. Она влияет на площадь прогрева за один подход, без перестановки.
- Удобство и безопасность эксплуатации. Перегревание устройства недопустимо, это опасно для мастера. Тепловой фен должен оснащаться трансформаторным блоком питания.
Вам это будет интересно По какой формуле находится сопротивление проводника
Хорошо укомплектованный прибор Комплектация прибора должна состоять из исключительно безопасных элементов
Особое внимание при выборе необходимо уделять надежности конструкции, а также ее абсолютной безопасности
Что это такое
Сушилка для припоя — это обычно устройство, предназначенное в первую очередь для пайки микросхем. По конструкции устройство внешне напоминает строительные инструменты (дрель, перфоратор, отвертку и т.д.), А по начинке — строительный фен. Устройства работают по такому же принципу.

Работать с процессорами стало сложно
Корпус фена изготовлен из термостойкого пластика, имеет насадку и терморегулятор. При включении устройство «захватывает» воздух благодаря встроенному вентилятору, нагревается и выходит наружу.
Примечание! Ценовая политика на устройства очень высока. Появились мастера, способные собрать термофен для пайки микросхем своими руками и поделиться своими достижениями в этой области.

Функций не так много, а цена высока










Сборка термофена своими руками
Главное предназначение термофена – это спайка материалов. Такие материалы, как каучук, линолеум, ПВХ-пленка, спаиваются с помощью наполнения сварного шва сплавом присадочного жгута, этого можно достичь горячим воздушным потоком. Расплавление жгута происходит с помощью его нагрева до 350С. Такой способ является основным во время пайки линолеума при настиле на пол. Термофен значительно упрощает задачу изгибания пластиковых труб, листов и профилей. Прогрев при изгибе пластика обеспечивается в диапазоне температур 350-450С на пониженной скорости воздушного потока. Нагрев пластика обязан происходить постепенно и медленно. Сборка термофена своими руками начинается с создания спирали нагревательной части. Спираль накручивается на стальную проволоку сечением 4-7 мм с натяжкой. Спираль желательно наматывать проволокой из фехраля или нихрома сечением 0,5-0,6 мм. Размер спирали высчитывается с учетом условия, что ее электрическое сопротивление будет составлять приблизительно 75-95 Ом.
Спираль обматывают на трубчатое основание от галогенной лампы для прожектора или паяльника (к примеру, паяльник ЭПСН100). Витки спирали укладывают равномерно по все площади основания с небольшим зазором (контакт витков друг с другом недопустим). Сверху уложенной спирали закрепляется слой из асбеста или с натяжной наматывается слой стекловолокна. Данный слой лучше всего закрепить термоустойчивым клеевым составом. После на слой клея одевается термоизоляционная трубка (кварцевое стекло, керамика, фарфор и так далее). Концы спирали нужно вывести наружу. При этом торцы нагревательного элемента и участки вывода лучше всего обработать термоустойчивым клеем.
Собранный нагревательный элемент устанавливается во внутренний канал корпуса термофена. Но предварительно нужно место установки проложить кварцевыми пластинами, слюдой или асбестом, для дополнительной термоизоляции. Выходы спирали, с помощью винтового крепления, соединяются с проводом электрического питания. Этот электропровод обязан иметь теплостойкую изоляцию – волокнистую изоляцию либо фторопласт. Провод нужно проложить через пусковой включатель и реостат для регулирования напряжения, которое подается на спираль.
В обратной части корпуса закрепляется воздушный нагнетатель четко соосно с отверстием нагревательного элемента. Если компрессор или нагнетательный элемент не может поместиться в корпусе, то его можно зафиксировать снаружи торца корпуса. В данном случае к нему нужно присоединить направляющую трубке для потока воздуха. Данная трубка обязана проходить к нагревательному элементу изнутри корпуса и устанавливаться четко соосно его каналу.
От нагнетателя выводятся провода для электрического питания, которые подсоединяются с проводом для нагревателя таким образом, чтобы включатель одновременно мог управлять питанием двух элементов. Реостат регулировки воздушного потока необходимо ввести в цепь электропровода для нагнетателя – его работа не зависит от включения нагревателя.
Электропровод питания выводится наружу внизу рукояти корпуса, а клавиша или кнопка включателя и рычаги реостатов крепятся в удобном вам месте с наружно стороны корпуса. После половинки корпуса соединяются и крепятся между собой. Монтируется концевая часть из термоизоляционного материала в форме конуса или цилиндра. Крепится металлическое сопло. В конструкции лучше всего предусмотреть сменные сопла с различным выходным диаметром.
Принцип работы термофена
Фен для пайки своими руками работает таким образом. Во время нажатия на спусковую кнопку включается нагреватель и вентилятор. Нагретый воздух узким потоком перемещается в необходимую точку. При достижении установленной температуры, воздушный поток расплавляет флюс и припой, а также нагревает соединяемые детали. Таким образом, происходит спайка деталей.
Пайка микросхем
Если есть желание применить фен в роли паяльника небольших деталей, к примеру, микросхем, то температуру воздушного потока необходимо повысить до 750-800С. Прогретый воздух обязан расплавить припой и в тоже время раскалить металл спаиваемой детали практически докрасна. Воздушный поток обязан иметь узконаправленную форму. Для этого термофена мощность нагревательной части нужно повысить до 2,3-2,6 кВт. В значительной мере увеличивается требование к термической устойчивости материала корпуса аппарата, а рукоять при этом обязана иметь температуру, которая комфортна для рук человека, чтобы пайка не превратилась в муку. В некоторых конструкциях фенов для удобства эксплуатации и в роли дополнительной тепловой защиты устанавливается резиновое покрытие рукояти.
Требования к оборудованию для пайки
Для микросхем допустимым является температурный диапазон от 190 до 240 градусов. Если во время припаивания температура окажется выше, то вы рискуете перегреть микросхему, из-за чего она станет неработоспособной. В результате вы не только напрасно потратите время, но и лишитесь дорогостоящей детали.
Еще одна характеристика, которой должно обладать оборудование для пайки, — стабильная площадь и струя нагрева.
По сравнению с миниатюрной паяльной станцией фен способен поддерживать необходимую температуру нагрева в струе воздуха, которая остается таковой даже при небольших изменениях расстояния между прибором и печатной платой. При работе феном площадь нагрева остаётся стабильной. Она определяется прямотекущей струей воздуха. Но по краям струи температура нагрева оказывается ниже минимально допустимой, из-за чего она не только не может навредить деталям схемы, но и расплавить припой.
Паяльный фен, который создает нестабильную струю горячего воздуха, имеющую форму конуса, которая начинает при приближении расширяться и сужаться при удалении, позволит вам быстро и качественно выполнить работу. Часто мастера, решившие изготовить фен для пайки микросхем своими руками, не учитывают стабильность нагрева и равномерность потока воздуха, из-за чего им становится неудобно работать.
Еще одно требование — безопасность и удобство пользования.
Говоря о безопасности, имеется в виду, что вы не станете производить кардинальные изменения в конструкции имеющего электроприбора, нарушая заводскую схему проектирования узлов соединений, тем более если они имеют рабочее напряжение 220 В. Чтобы перестраховаться, вы можете подключать изготовленный своими руками прибор для пайки не напрямую, а через трансформатор, который можно сделать из блока питания компьютера. Тем самым вы обезопасите себя от серьёзных неприятностей.
Что же касается удобства в использовании, то здесь имеется в виду, что прибор должен быть послушным в ваших руках и не требовать больших усилий для выполнения тех или иных манипуляций. Фен должен иметь такое исполнение, чтобы ваша вторая рука оставалась свободной. Тогда с её помощью вы сможете держать пинцет или осуществлять другие необходимые действия.
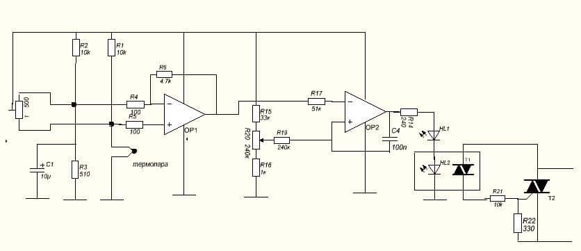
Фен из паяльника
Схема паяльного фена.
Перед тем как сделать паяльный фен своими руками следует:
- продумать устройство для подачи воздуха;
- собрать специальный нагревательный элемент;
- оснастить аппаратуру термопарами;
- продумать систему осуществления контроля за текущей температурой оборудования.
Обдумывая как сделать паяльный фен из обычного паяльника следует учесть все тонкие моменты, дабы не подвергать себя чрезмерному риску.
Главные критерии, которым должно соответствовать термоустройство на основе паяльника представлены:
- регулировкой температуры;
- нормальной мощностью нагревателя;
- безопасным компрессором.
Установку нагнетателя для паяльной станции сделанной своими руками рекомендуется делать в соответствии с текущими правилами электробезопасности. Подобное подключение аппаратуры обеспечит отсутствие помех в электрической сети.
Что понадобится для создания фена из паяльника?
При создании фена для пайки своими руками следует подготовить:
- обычный старый паяльник, работающий от сети переменного тока;
- кварцевую трубку для создания камеры нагрева воздушного потока фена;
- галогеновую лампу для прожекторов для прогрева воздуха и плавки флюса феном;
- нихромовый провод толщиной до 0.7 миллиметров;
- терморегулятор;
- вентилятор паяльного фена.
Принципиальная схема паяльного фена.
Подключение всего оборудования должно производится в специально подготовленные на паяльной станции разъемы, распиновка которых зависит от производителя аппаратуры для пайки.
https://www.youtube.com/watch?v=3zE-HDdz2Xs
Процесс сборки фена из паяльника
Самодельный фен для пайки микросхем из старого паяльника собирается в несколько этапов:
- Укладка самодельной спирали из нихромовой проволоки внутри кварцевой трубки.
- Соединение спирали с проводом питания.
- Продевание провода термопары, для регулирования температуры нити накала.
- Изоляция прибора при помощи слоя трубки, наматываемого на кварцевую трубку.
- Установка трубки в ручку паяльника, вместо жала.
- Центровка трубки при помощи обматывания ее асбестовым шнуром.
- Зажатие переднего вывода трубки при помощи обоймы.
- Продевание шланга для подачи воздушного потока.
- Подключение компрессора, создающего воздушный поток.
Регулятор температуры источника нагрева лучше расположить на корпусе термофена.
Принцип работы термофена на основе паяльника следующий:
Паяльный фен – чертеж для изготовления.
К сожалению, данный метод изготовления термического фена имеет массу минусов.
К недостаткам термофена, выполненного из обычного паяльника, можно отнести:
- сложности с калибровкой температуры;
- регулировка силы воздушного потока производится при помощи пережима воздуховодной трубочки;
- невозможность регулировки интенсивности прогрева в большинстве обычных паяльников;
- трудоемкость работы;
- плохая термическая изоляция устройства.
В большинстве случает изготовление термического фена из паяльника не оправдано. Переделка недорогого строительного термофена – это гораздо более рациональный метод изготовления термофена для пайки микрокомпонентов.
https://youtube.com/watch?v=KVvm4V3dIMg
Схема паяльного фена, чертеж и печатная плата
Устройство запитано от одного источника питания, что упрощает эксплуатацию, но из-за этого немного падает функциональность изделия и усложняется конструкция. Основой электронной части устройства является параметрический стабилизатор напряжения, выполненный на: VT1, D5, D6, D7 и R1. Он задает стабилизацию напряжения питания вентилятора, в то время когда напряжение основного блока питания изменяется для регулировки температуры воздуха. Для изменения скорости воздушного потока применяют переключатель SA1, на 2 положения «8» и «12» Вольт.
Если по какой-то причине напряжение питания вентилятора станет равно или выше 13-14 Вольт, супрессор (защитный диод) откроется, а предохранитель сгорит разрывая цепочку питания.
Если применить для питания паяльного фена переменный ток, то пиковое напряжение источника питания может оказаться выше предельно-допустимого напряжения для многих микросхем. Например, при напряжении переменного тока 30 Вольт, пиковое будет в 1,42 раза больше.
Нагревательный элемент выполнен из пяти спиралей и керамической изоляционной трубки (Ее можно найти в схеме задержки советских телевизоров, а освободить ее от компаунда, можно с помощью газовой горелки).
Керамическую трубку можно заменить устаревшими трубчатыми керамическими конденсаторами или слюдяной трубкой из сгоревшего паяльника. Спиральки изготовлены из нихромового провода диаметром 0,4мм.
Расчет нагревательного элемента фена
Напряжение питания 24 вольта, мощность 300 ватт, отсюда по формулам электротехники легко вычисляем сопротивление:
При применение пяти спиралей, соединенных параллельно, сопротивление каждой из них будет в пять раз больше, т.е 9,6 Ома. Требуемую длину нихромового провода можно померить омметром, получается около 1100мм. Длину намотки провода на оправке можно узнать из формулы:
Мотать спираль можно с помощью ручной дрели и вала диаметром 4мм.
Корпус нагревательного элемента
, чертеж которого также имеется в архиве состоит из стакана, трубки и шайбы. Стакан с внешним диаметром 16,5мм не обязательно заказывать у знакомого токаря, а можно позаимствовать от одной банки литий-ионного неисправного аккумулятора от любого ноутбука, только перед разборкой незабудте ее разрядить. Тонкостенные трубки можно позаимствовать из поломанной телескопической антенны от радио. Фланец, для крепления тонкостенной трубки, изготовлен из стандартной шайбы толщиной 1мм. В качестве креплений взял винты М1,6. В качестве корпуса фена взял однолитровую пластиковую бутылку от воды. Размер бутылки может отличаться в зависимости от примененного типа вентилятора. Крепление корпуса нагревательного элемента к корпусу устройства осуществлено с помощью родной крышки от бутылки, только в винтовой части горлышка бутылка разрезана на четыре части, а в крышке проделано отверстие скальпелем.
Как регулировать и настроить мощность?
Работать с термофеном сразу у вас может и не получиться. Необходимо будет еще поработать над мощностью. Электрические параметры можно менять за счет последовательно подключенного реостата. А вот насчет сопла фена тоже придется несколько поколдовать. Многие мастера просто уверены, что игла от медицинского шприца подойдет для этих целей идеально.

Схема паяльного фена.
Спорный вопрос: современные иглы не всегда способны выдерживать температуру от 500 градусов. А ведь для пайки часто требуется гораздо больше – до 800 (определенные марки флюсов плавятся и при больших температурах). Если вы хотите обеспечить термофен именно обрезком медицинской иглы, то постарайтесь найти старые инструменты. Сплав для изготовления игл многоразового использования брали в былые времена очень качественный, поэтому можно будет не сомневаться в их надежности.
Экспериментируя с диаметром сопла, вы сможете добиться оптимального режима работы. Но пользоваться таким феном долго без выключения очень неудобно: избыточная температура приводит к перегреву деталей. И пусть вероятность воспламенения небольшая, однозначно потребуется иметь под рукой специальные прихватки или пинцеты, а это не очень удобно. Если же разместить устройство на штативе, это частично уменьшит неудобства за счет появления иных недостатков.
Ликбез для начинающих
Для выпаивания детали из платы, нужно сделать так, чтобы контакты разогрелись до плавления припоя (примерно 230 °C). Основная ошибка начинающих — место паяльных работ сразу прогревают на 300 — 350 °C.
Например, нужно выпаять микросхему из платы паяльной станцией Lukey 702.
Многие радиолюбители и электронщики выставляют параметры нагрева выше 300 °C.
В первый момент, на деталь действует около 200 °C. На контактах и окружающем месте паяльных работ комнатная температура.
Нагрев детали достигает 300 °C, а контакты еще не дошли до 200 °C.
На микросхему поступает критическая температура 350 °C. Тем временем, окружающее место пайки неравномерно прогревается, даже если происходят равномерные движения феном по месту пайки. На контактах детали появляется заметная разница температур.
400 °C и микросхема начинает зажариваться.
Еще чуть-чуть, и она отпаяется из-за того, что и контакты практически нагрелись до плавления припоя. Но это происходит потому, что плата прогрелась. И в данном случае, это произошло неравномерно. Высокие значения температур приводят к тепловому пробою микросхемы, она выходит из строя. Плата сгибается, чернеет, появляются пузыри из-за вскипевшего текстолита и его составляющих.
Как все-таки без ущерба паять детали?
Нужно проанализировать место пайки и оборудование:
Оценить толщину платы. Чем толще плата – тем сложнее и дольше ее прогревать. Плата представляет собою слои дорожек, маски, площадки и много металлических деталей, которые очень теплоемкие.

- Что находится рядом. Чтобы не повредить окружающие компоненты, нужно их защитить от температуры. С этой задачей справятся: термоскотч, алюминиевый скотч, радиаторы и монетки.
- Какая температура окружающей среды. Если воздух холодный, то плату придется нагревать чуть дольше. Особое значение имеет то, что находится под платой. Не нужно паять на металлической пластине, или на пустом столе. Лучше всего подойдет деревянная дощечка или набор салфеток. И при этом плата должна находиться в одной плоскости, без перекосов.
- Оборудование. Многие паяльные станции продаются без калибровки. Разница между показываемой температуры на индикаторе и фактическая может достигать как 10 °C, так и все 50 °C.
Особенности конструирования самодельного термофена
Основное исходное требование для термофена для пайки своими руками можно сформулировать так: аппарат должен создать поток горячего воздуха с температурой до 800ºС при мощности нагревательного элемента не менее 2,5 кВт. Кроме того, все детали такого фена должны быть доступными и недорогими. Обычные бытовые фены не подходят по этому требованию и по температуре, и по мощности.
Спираль нагрева для термофена не должна быть слишком длинной, иначе он будет медленно греться.
Конструкция, как правило, может быть двух типов: стационарная и ручная. Стационарный термофен сделать проще, так как не ограничиваются габариты аппарата и не надо думать о температуре на ручке. Однако в этом случае фен (в данном случае как разновидность паяльника) закрепляется неподвижно, а перемещать нужно деталь. Это обстоятельство намного усложняет работу. Более перспективна, хотя и сложнее, ручная переносная конструкция, которая должна быть малогабаритной и иметь возможность держать ее незащищенными руками.
Одна из основных проблем – нагревательный элемент. Нагреватели в бытовых приборах (фены, паяльник) не подходят по мощности. Нужный нагревательный элемент придется изготавливать самостоятельно из нихромовой проволоки диаметром 0,3-0,7 мм. Проволока большего диаметра способна обеспечить большую мощность, но достичь при этом нужной температуры будет гораздо сложнее. Для компактной укладки нагревательного элемента из проволоки ее придется навить в виде спирали диаметром 5-7 мм.
Спираль нагревательного элемента должна расположиться на каком-то цилиндрическом основании (в виде трубки или полого конуса) из материала с большой термической стойкостью. Здесь трудно обойтись без фарфора или кварцевых элементов. Такое основание можно извлечь из бездействующих бытовых фенов, но рекомендуется использовать кварцевый изолятор трубчатой галогенной лампы для прожекторов мощностью 2,2-2,5 кВт. Если взять перегоревшую такую лампу, то эта деталь самодельного термофена может обойтись бесплатно.
Насадки для термофена.
В качестве нагнетающего элемента нужен стандартный малогабаритный вентилятор. При изготовлении термофена своими руками этот элемент обойдется наиболее дорого. Нагнетатель можно взять из любого мощного бытового фена. Из стандартных вентиляторов можно порекомендовать модель BAKU8032 с производительностью 30 л/мин. Такой вентилятор работает от сети 220 В и имеет мощность порядка 400 Вт. Наиболее простой и дешевый вариант, который может удовлетворить требования, это малогабаритный компрессор для аквариума. Его необходимо устанавливать с ресивером, т.е. с накопителем воздуха. Для этого подойдет любая небольшая пластиковая бутылочка, так как в месте ее установки разогрева не происходит, а поток горячего воздуха направлен в противоположную сторону. Да и сам нагнетатель воздуха не подвергается термическому воздействию.
В конструировании корпуса термофена возможны два варианта. Можно использовать материал с очень высокой термоизоляцией, например фарфор или керамику, но это вызовет усложнение конструкции и значительное удорожание. Наиболее рационален второй вариант, заключающийся в надежной термической изоляции канала распределения горячего потока и нагревательного элемента. В таком случае материал корпуса не подвергается термическому воздействию, кроме участка, прилегающего к соплу аппарата.
Для ручки инструмента можно использовать корпус любого старого бытового фена.
В качестве основной части корпуса (включая ручку) можно использовать корпус от любого старого бытового фена крупных размеров (чем старее год производства, тем лучше). Носик корпуса, т.е. участок сопла, необходимо выполнить из термоизоляционного материала, который сам выдерживает температуру до 800ºС и одновременно изолирует остальную часть корпуса от воздействия такой температуры. Непосредственно сопло термофена надо сделать металлическим, чтобы учесть возможные касания с расплавом при пайке. Термическая изоляция хорошо обеспечивается кварцевыми элементами (пластины, трубки), слюдой, стеклом или стекловолокном, керамикой, фарфором и т.д. При сборке аппарата понадобится специальный термостойкий клей.
В конструкции самодельного термофена для пайки нужно предусмотреть, во-первых, пусковой выключатель, во-вторых, механизм регулирования мощности (температуры) нагревательного элемента и скорости потока воздуха. Для этого должны быть предусмотрены плавные регуляторы – реостаты. Систему регулировки можно использовать от старых бытовых приборов, если эти элементы находятся в исправном состоянии. В качестве пускового выключателя можно использовать кнопочный или клавишный механизм.
Показатели работы
Простая схема сварочного фена характеризуется следующими показателями:
- Температура, до которой будет нагреваться воздушный поток. Профессиональные устройства нагревают воздух до 800 градусов Цельсия, а вот самодельным будет достаточно 600 градусов Цельсия. Более высокая температура потребуется только в случае пайки серебра или алюминия.
- Мощность устройства. Для небольших схем достаточно 75 Вт. Если устройство будет работать с материнской платой или процессором компьютера, то мощность следует увеличить до 110 Вт. На мощность влияют конструктивные особенности нагревательного змеевика.
Остальные показатели подбираются при прямом монтаже фена.
Как правильно паять паяльником: с канифолью и оловом в домашних условиях
- Пинцетом отогнуть выводы на детали так, чтобы они ровно прилегали к дорожкам (пятакам) или попадали в посадочные пазы.
- Ровно зафиксировать деталь с помощью пинцета.
- Обработать место пайки флюсом.
- Набрать на жало небольшое количество припоя и приложить его к точке пайки.
- Дождаться равномерного распределения припоя. Не стоит держать паяльник слишком долго, из-за перегрева деталь может выйти из строя. Чтобы деталь не сдвинулась с посадочного места, её следует придерживать пинцетом.
- После остывания промыть место пайки от остатков флюса. Для этого оптимально использовать спирт (этиловый или изопропиловый) либо бензин «Галоша».
Если паяльник новый, его нужно включить на несколько минут и дать поработать «вхолостую». Это необходимо для выгорания заводской смазки. При такой подготовке паяльник может дымить, поэтому не стоит пугаться.
Иногда даже лужёное жало необходимо перед пайкой слегка зачистить. В процессе работы жало покрывается оксидной плёнкой, из-за которой ухудшается прилипание припоя. Для этого его слегка счищают наждачной бумагой или тряпочкой, в зависимости от степени загрязнения.
Далее можно непосредственно приступать к пайке. Лудить обычно необходимо обе детали. Для удаления окислов можно использовать жало паяльника, наждачную бумагу или острый нож.





































